关联主题::
同级:: 2026-01-09_星期五
下一级::
今天刷到了王树义老师制作的一个深度调研绘制知识图谱、关系图的Claude SKills。
至于什么是skills?需要先了解一下Claude Code
关键词:Claude Skills、Claude Code 可以借助AI回答一下,我以后写文章展开介绍。
这个Skills的来源:
- X文章介绍:https://x.com/wshuyi/status/2006919821645213772
- Github地址:https://github.com/wshuyi/research-to-diagram
先放两个效果图:
就是告诉你,这玩意能干啥?
1、让它生成红楼梦的人物关系图

2、让AI绘制战国七雄人物关系图

以上是效果图,接下来我想做一个具体的场景思路演示。
实操场景:
比如,很多小伙伴对于各家的大模型分不清,因为大模型太多了,比如Gemini、DeepSeek、Claude、豆包… …
再比如Chatgpt这个大模型属于Openai这家公司…
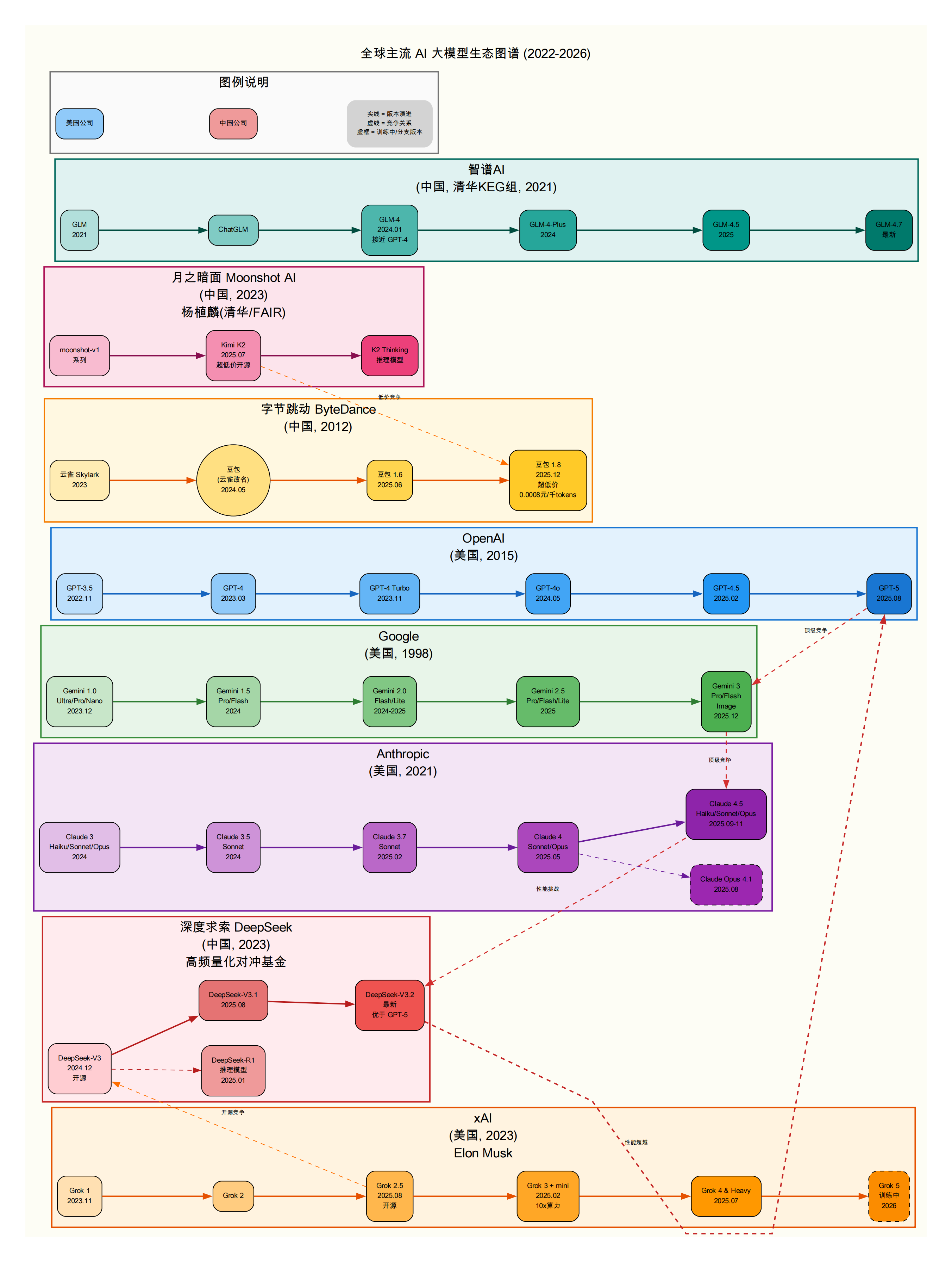
于是我想,直接在Claude Code 中调用这个Skills,让AI自动调研各家大模型的信息以及公司的信息,然后绘制出一个关系图给到我。
指令很简单的:
帮我深度调研绘制一张图梳理一下,chatgpt、gemini、claude、Grok、Deekseek、Kimichat、豆包、智普、各个模型的版本,如claude 4.5 ,Gemini 3 pro...以及它们的母公司.梳理出它们的关系图. 使用Research-to-diagram这个Skills

生成的效果如下:

其实还没有完,我又调用了另一个Skills将上图的内容,绘制成一个Canvas白板(Obsidian自带的版本)ai_models_ecosystem
具体效果是这样的:

这玩意有啥用?这是AI大模型学习的知识地图呀!
你可以在这个图里,对每一个大模型以双链的方式创建笔记,然后点开完善内容。
另一个思路借助NotebookLM调研并做PPT
前提:NotebookLM使用需要Google One会员。
因为NotebookLM有一个DeepSeek Research功能,所以我就让直接自己去网上进行深度搜索信息资料。
具体需求:
帮我深度调研绘制一张图梳理一下,chatgpt、gemini、claude、Grok、Deekseek、Kimichat 、豆包、智普、各个模型的版本,如claude 4.5 ,Gemini 3 pro...以及它们的母公司.梳理出它们的关系图.

然后它就给我搜索到了79份信息报告!!!
然后我使用NotebookLM的演示文稿功能,让它帮我做一个哆啦A梦风格的PPT,帮我介绍它们之间的关系。
截图看看效果:





PDF链接: https://i.brmys.cn/file/1767967647188_AI模型家族地图.pdf
希望这个思路可以对你有所帮助。
其实门槛还是有点高的,但我觉得这都不是事,我也是从小白自学一点一点搞明白的嘛,所以我觉得重要的是你觉得这东西对你有没有用,你要是感兴趣肯定是愿意折腾的。
遇到具体的卡点可以请教我嘛,一步步过关就OK了。
本文输出:苏苏
时间:2026-01-09_星期五
公众号:白日梦与诗