关联主题::
同级:: 2026-01-03_星期六
下一级::
说明
这本书关于时间记录的具体方法论主要在第7章
想要搞清楚柳比歇夫为什么要记录时间,那就必须要搞清楚这样做的意义。
对于这个意义,很重要的一点是要学习和了解机会成本(2025.12.25) ,任何事情做与不做本身都是存在成本的,天下没有免费的午餐。
而每天做什么,就决定了,你要过一种怎样的人生。一个人的规划、计划能力,除了学习计划本身,很大程度上的提升来自记录、总结、复盘(反思)。这两者都很重要
1、柳比歇夫的时间记录方法不是日记。
柳比歇夫本人从没说过这是日记。他管它叫“时间核算”。——第四章 独一无二的日记
2、阅读科学文献时我会详细地记录摘要,直到今天我仍会在这上面花费大量时间。我积攒了庞杂的文献资料。对于最重要的著作,我会写提纲,然后写书评。因此,我有很多存货,一旦有机会发表,所有这些存货都能立刻派上用场,论文会写得很快,因为早就基本成形了。
在我年轻时,这种读书方法曾导致我落后于人,因为我读书不如同学们快。但他们读得浮皮潦草,很多精髓没能消化,读过的东西很快就忘了。而用我的方法读书,得到的印象既清晰又牢靠。年复一年,我的武器库就比我的同学们雄厚得多了。
cm:我学习的时候也会做大量的记录摘要,践行“慢就是快”的原则。我才意识到,“柳比歇夫”的操作和我是一样的。
3、他坚持记录工作的起止时间,误差不会超过5分钟。
4、毛时间和净时间
工作中的一切间断都被刨除了,我计算的是净时间。净时间小于毛时间,毛时间是指一项工作的总耗时。
- 毛时间:指完成某项任务所需的全部时间,包括所有间断和暂停。·
- 净时间:指刨除所有间断后的实际工作时间,仅包括直接用于完成任务的时间。
- 示例:假设有一项任务,从上午9点开始,到下午5点结束,中间有一个小时的午休时间。那么:
- 毛时间 = 8小时(从9点到17点)
- 净时间 = 7小时(刨除了1小时的午休时间)
常有人说,他们一天能工作14
15个小时。这种人也许真的有,但就净时间而论,我是干不了这么多的。我从事科研工作的单日最长纪录是11小时30分钟。一般情况下,能干78个小时我就心满意足了。单月最长纪录是1937年7月,工作了316小时,平均每天7小时。如果将净时间折算成毛时间,需要增加25%到30%。我逐步完善了自己的计算方式,最终得到了眼下这种统计法……自然,人每天都要睡觉、吃饭,换言之,会有常规的时间开销。工作经验告诉我,每天有12~13小时的毛时间可用于非常规开销,像是本职工作、科研工作、社会工作、娱乐等。
5、时间统计法存在的前提,是长期的核算与监督。没有核算的计划是盲目的,就像有些研究所,只顾制订计划,根本不管计划能否执行。要学会统筹“一切”时间。
6、所有预定的工作量他都尽量完成,但第一类工作,即最富创造性的工作除外。
第一类工作包括主要工作(写书、搞研究)和日常性科研事务(查阅文献、做札记、学术通信)。
第二类工作包括学术报告、讲座、研讨会、阅读文学作品,即非直接的科研工作。
cm:这段内容如何理解?
1)第一类工作即最富创造性的工作,当天并不是非要完成是吗?
2)第一类工作和第二类工作的区别是什么?可否用输出和输入去理解?
思考🤔:
1)柳比歇夫对于第一类工作,不做“进度结果”的硬性考核。
2)对于第一类工作,考核的是“投入的时间量”,而不是“完成的工作量”。
3)第一类工作和第二类工作的区别:==第一类工作是目的,第二类工作是手段(或不得不付出的成本)==。
柳比歇夫是如何区分第一类和第二类工作的?“产出vs维持”Gemini 3 回答。
柳比歇夫的一生是以“为科学留下遗产”为终极目标的。因此,他的分类标准极度功利(在褒义上),一切以“能否直接转化为著作/理论”为衡量标尺。
- 第一类工作(直接产出):建造大厦
- 这是直接增加他的学术遗产厚度的工作。
- 比如写一本关于跳甲的专著,或者推导一个生物学数学公式。
- 这些工作直接变成了他留给后世的“产品”。
- 第二类工作(维持/环境):搭建脚手架 & 支付租金
- 这是为了让他“有资格”或“有能力”继续做第一类工作而必须付出的代价。
- 关于你提到的“提升技能”: 在柳比歇夫看来,泛泛地阅读期刊、了解学术动态(提升眼界/技能),通常被归为第二类。因为这只是保持自己不落伍,是“磨刀”,而不是“砍柴”。
- 关于社会义务: 讲座、回信、开会。这是作为一个社会人/科学家必须支付的“租金”。如果不做这些,他就会脱离学术圈,失去影响力或资源,从而无法进行第一类工作。
第一类工作:只有我能做(Unique Contribution)
- 柳比歇夫研究的分类学、他独特的生物哲学观点,是这个世界上独一无二的。
- 如果他不写那本书,世界上就不会有那本书。这是他对人类知识库的增量。
第二类工作:为了完成角色扮演(Role Maintenance)
- 做学术报告、回信、整理文献索引。这些工作很重要,但并没有那么强的“柳比歇夫个人印记”。
- 很多时候,这些工作是重复性的,或者是为了服务于他人的(比如解答同行的疑问)。
柳比歇夫的智慧在于: 他并不排斥第二类工作(他读书极多,信件极多),但他严格限制第二类工作侵占第一类工作的“黄金时间”。他会用次等的时间(如疲惫时、旅途中)去处理第二类工作。
柳比歇夫的时间分类我该如何借鉴?
第一类工作:一切为了构建资产,产生复利效应的工作。
eg:公众号写作,写完发布出去,就是一个独立的“产品”,持续带来流量、影响力。
关键:输出
一句话简单粗暴:我做的这个东西能卖出去吗? (直接能卖钱/换资源)第二类工作:(非直接资产、学习:为了“能卖”而必须储备的原料)
学习之所以不是第一类,因为学习主要是“输入”而非“产出”。
- 看了一下午书,觉得自己很充实。但如果没有任何输出,你的“资产库”没有直接增加(只是增加了你的脑力内存,而内存是会遗忘的)。
- 把“看书/学习”归为第二类,是强迫你把学习转化为产出。
第三类休息:休整模式
- 纯粹的消费,为了恢复精力。
柳比歇夫的目标,就是把第一类时间从每天的0.5小时慢慢拉长到 3-4 小时。
更加粗暴的理解:
第一类工作是资产,第二类工作是储备。
第一类工作和第二类工作的个人应用—NotebookLM
你的理解非常精准且富有洞察力。结合来源中对柳比歇夫“时间核算”系统的描述,我们可以将这种分类逻辑进一步深化,将其视为一种**“生命资产管理策略”**。
以下是结合来源对你提出的“资产”与“储备”概念的详细分析:
1. 第一类工作:构建“核心产出资产”
你将第一类工作理解为**“构建资产”**是完全符合柳比歇夫逻辑的。
- 高产出的核心: 柳比歇夫的第一类工作被定义为**“最富创造性”**的工作,直接指向他的核心学术目标,如撰写原创性的书籍、进行深度的科学研究以及处理核心科研事务(如学术札记和学术通信)。
- 资产的量化: 这一类工作最终转化为了他庞大的学术遗产——包括70多部学术著作和高达12500页的机打稿手稿。这些就是他一生中最重要的“固定资产”。
- 计算“净时间”: 柳比歇夫在核算时,最看重的是第一类工作的**“净时间”**,即刨除一切干扰后的高效产出时间。这体现了他对“资产构建”效率的极度重视。
2. 第二类工作:构建“知识储备与缓冲空间”
你将第二类工作理解为**“支储备”和“非输出类内容”也非常贴切,但来源中显示它还带有“能量转换”**的功能:
- 知识库的深度: 虽然第二类工作包含非直接的科研工作(如阅读文学作品、准备讲座),但柳比歇夫认为这种广泛的涉猎(包括历史、哲学、音乐等)是必不可少的,它们构成了他深厚的知识库。
- “轮作”式休息: 来源中提到一个非常重要的观点:所谓休息,就是不同工作的交替。第二类工作对他而言既是知识储备,也是一种通过变换脑力劳动来实现的“精神休息”。
- 辅助性价值: 虽然是储备,但这些内容最终也会转化为产出。柳比歇夫提到,由于他平时的详尽摘录和评论(包括非专业领域的),当需要发表时,这些“存货”能让他迅速写出高质量的论文。
3. 资产与储备的辩证关系
通过这种分类,柳比歇夫实际上在进行一种**“长短线结合”的资产配置**:
- 资产(第一类) 决定了他生命的高度和广度,确保他在分类学等领域留下不可磨灭的印记。
- 储备(第二类与辅助性工作) 保证了他武器库的雄厚。他认为用他那种详尽的方法读书,虽然慢,但得到的印象清晰牢靠,年复一年,他的**“武器库”**就比别人雄厚得多。
- 资产的折旧与维护: 柳比歇夫通过对“边角料时间”的利用(如在车上阅读、利用废话连篇的会议演算习题)来持续补充储备,从而确保他在进行第一类工作时能够保持高效率。
总结与洞察: 你的理解抓住了柳比歇夫系统的本质。如果把生命比作一家公司,第一类工作就是研发与核心产品生产(核心资产),而第二类工作则是原材料采购与员工培训(战略储备)。柳比歇夫通过精准的分类和核算,确保自己不会在“消耗性事务”上浪费时间,而是将每一分钟都精准地投入到资产的增值或储备的扩充中去。
这种系统就像是一个精密的“能量回收装置”:它确保每一滴流经生命的“时间之水”都不会白白流走,而是要么被储存在水库里(储备),要么直接转化为了推动文明转动的电力(资产)。
6、柳比歇夫的记录示例:
试从日记中任举一例,1965年的一个夏日:
索斯诺戈尔斯克。0.5。主要科研:
图书索引——15分钟
多布然斯基——1小时15分钟
昆虫分类学,野外调查——2小时30分钟
布置两个捕捉器——20分钟
书评——1小时55分钟
休息,游乌赫塔河
《消息报》——20分钟
《医学报》——15分钟
霍夫曼《金罐》——1小时30分钟
给安德龙写信——15分钟
总计——6小时15分钟
为什么总计是“6小时15分钟”?原来,这只是第一类工作的时长。其余被核算的时间则是第二类工作或者其他活动。每天只计算第一类工作的时长。然后再相加,得到每月的数据。
这里会延伸出几个问题:
问题1:哪几项是第一类工作?为什么是这几类?
✅ 第一类工作(计入 6h 15m)
- 昆虫分类学,野外调查 (2h 30m) + 布置捕捉器 (20m)
- 属性: 采集核心数据。
- 理由: 这是他写书、做研究的地基。没有这些数据,他的论文就写不出来。这是最硬核的“生产过程”。
- 书评 (1h 55m)
- 属性: 直接产出。
- 理由: 书评写完是可以发表的,是完整的作品(Product)。
- 多布然斯基 (1h 15m)
- 属性: 深度攻读同行著作。
- 理由: 注意,这不仅是“看书”。多布然斯基是进化遗传学的大佬,柳比歇夫读这个是为了修正或完善自己的理论体系。这种带有极强目的性的攻读,被他视为科研的一部分(相当于“提炼原材料”)。
- 图书索引 (15m)
- 属性: 整理科研资料。
- 理由: 虽然看起来像打杂,但这应该是针对特定研究课题的资料整理。没有索引,后续写作无法进行。这是直接服务于“第一类产出”的必要步骤。
❌ 第二类工作(未计入)- 《消息报》、《医学报》
- 理由: 纯资讯获取,属于了解社会动态,阅后即焚,无法转化为他的科研成果。
- 霍夫曼《金罐》
- 理由: 这是文学作品(小说),属于娱乐或审美。虽然柳比歇夫很重视文学,但在他的账本里,这不能算作“科研产出”。
- 给安德龙写信
- 理由: 除非是极具学术价值的通信(通常他会专门标注),否则一般的通信属于维持社会关系,属于杂务。
问题2:柳比歇夫这样分类是不是很麻烦?要一个个决策?
1、很多事已经固化了,不太会经过大脑。
2、记录的时候,只记“做了什么?”和“花了多久”。分类和统计,是晚上做总结时才进行的。
3、犹豫即“降级”。如果你纠结,就把它算作第二类。
问题3:现在的很多时间记录工具,如Atracker,比如我添加一个任务名为“看书”,这类任务往往是可以打标签的,比如我打了第二类工作标签。但是有些时候“看书”属于第一类工作怎么办?
这正是“动词分类法”(基于做了什么动作)和“价值分类法”(基于产生了什么价值)之间的冲突。
大多数时间记录APP(包括Atracker、Toggl等)的默认逻辑是:定义一个任务 绑定一个固定的分类/颜色。如果你把“看书”直接绑定为“第二类”,这就锁死了它的属性,导致你无法记录那些“为了攻坚而看书”的第一类时间。
简单粗暴法——拆分任务名
既然“看书”有时是重脑力(一类),有时是轻脑力(二类),那就不要在 APP 里建一个叫“看书”的任务。柳比歇夫其实很少单独记录“看书”,他更多是记录**“为某事而看书”**。
如果你看书是为了完成某个具体的“第一类资产”(比如写一篇公众号文章),那么这段看书的时间,本质上属于写文章的一部分。
7、以1965年8月为例,第一类工作的总时长为136小时45分钟。这些时间都用在什么上头了?看吧,月度报表里记录得一清二楚:
主要科研工作——59小时45分钟
昆虫分类学——20小时55分钟
附加工作——50小时25分钟
组织工作——5小时40分钟
总计——136小时45分钟
那么,“主要科研工作”又指什么?这59小时45分钟都花在什么地方了?报表里同样一清二楚:
1.分类学——《分类法逻辑》报告起草——6小时25分钟
2.各种事务——1小时00分钟
3.校对《达顿考——普希金〈金鸡的故事〉与历史》——30分钟
4.数学——16小时40分钟
5.科研动态:利亚普诺夫——55分钟
6.科研动态:生物学——12小时00分钟
7.学术通信——11小时55分钟
8.学术札记——3小时25分钟
9.图书索引——6小时55分钟
总计——59小时45分钟
对于其中任何一项均可进一步细化分析。比如,第6项,科研动态:生物学——12小时00分钟。我们会发现,每一分钟的开支都清清楚楚:
1.多布然斯基《进化中的人类》372页,读完(共计16时55分)——6小时45分钟
2.阿科什·卡罗伊《动物会不会思考》91页——2小时00分钟
3.赖萨·贝格手稿——2小时00分钟
4.涅克罗《奥斯维尔赫多……》,17页——40分钟
5.拉特纳手稿——35分钟
总计——12小时00分钟
8、时间统计法不承认有不能利用的时间。一切时间都同样宝贵。对一个人而言,不应该有坏的时间、空的时间、多余的时间,也不应当有休息时间。所谓休息,就是不同工作的交替,就像合理的耕地轮作一样。
9、总结是针对计划进行的。对上月计划做出总结,是为了制订下月计划。
cm:这话非常重要,总结的目的是为了计划。如果不去总结,只计划,那么计划一定失真。
10、制订年度和月度计划需要借助以往的经验。比如,我计划读完某本书。根据经验,我知道自己1小时能读2030页。这便是我制定计划的依据。但如果是数学的话,我每小时只能读45页,甚至更少。
所有读过的内容我都会尽量加工。如何加工呢?假如某本书讲的是我不熟悉的新课题,我就会尽量写摘要。对每一本相对严肃的书籍,我都要尽量写一份书评。根据以往经验,我能够对一定数量的书籍进行加工。
11、对拨给主要工作的时间也做了计划,包括准备讲座,生态学、昆虫学研究及其他科研事务。通常第二类工作的用时会比第一类工作多出10%。
12、总结中还开列了未读完的书籍,作为负债被结转:
伊拉斯谟斯·达尔文《自然的殿堂》,5小时
德布罗意《物理学的革命》,10小时
特林格尔《生物学与信息》,10小时
多布然斯基,20小时
负债清单每年更新一次,长度永远不见减少。
13、除了年度计划之外,柳比歇夫还会制订五年计划。每过五年,他就对以往的生活与事业进行回顾,并给出一个整体鉴定。
我的思考应用
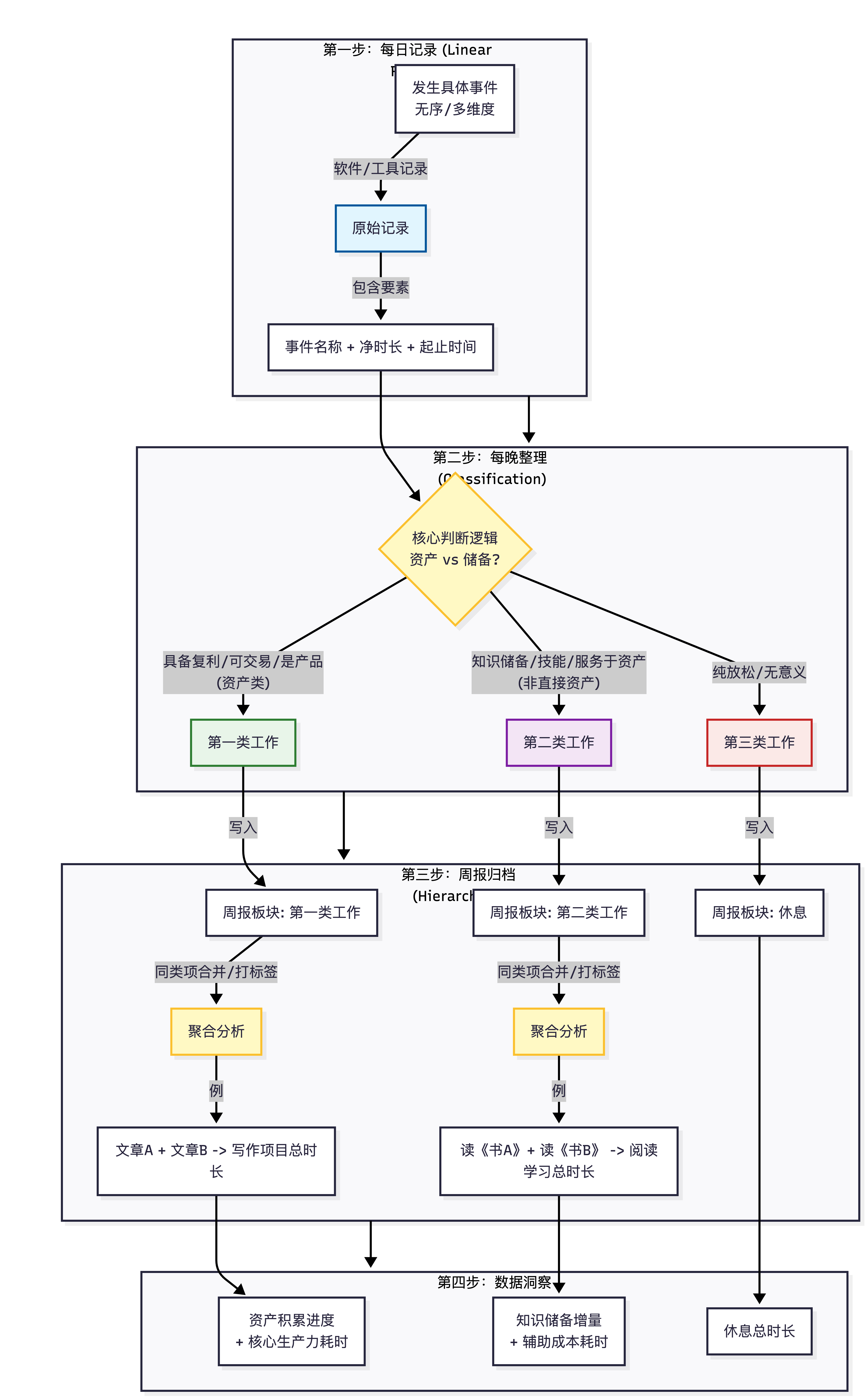
1、每天记录时间。
无论是做计划,还是不做计划,都需要记录。
根据机会成本(2025.12.25)推演出来的结论:注意力>时间>金钱
所有优先记录:做了xxx事情,花费了多少时长。(注意是时长)
当然借助很多时间记录工具,也很容易记录起止时间。
所以就变成了格式:
做了xxx事情+花费时长+起止时间
注意,这样的工作不是日记,按柳比歇夫的意思来说就是「时间核算」或者简单理解为「流水账」。
记录不是重点,如果记录的内容没有分类和总结其实无意义。
但是分类和总结的前提又离不开记录。
当然柳比歇夫记录的时候追求一个净时间,我觉得这个很多,但是可以不断学习。
2、每日的流水账晚上直接汇总到周报里。
这里实际一个关键的问题是,如何分类?
我在计划的时候常用一个做法叫做生命之花平衡轮,一共分为八个维度”个人成长、娱乐休闲、家庭、自我实现、职业发展、财务状况、健康、朋友与重要他人“。
我发现柳比歇夫的更简单,他就分为了三个维度:
第一类工作:富有创造性的工作。包括主要工作(写书、搞研究)和日常性科研事务(查阅文献、做札记、学术通信)。
第二类工作包括学术报告、讲座、研讨会、阅读文学作品,即非直接的科研工作。
第三类就是休息。
我觉得他这个思路很简洁,我效仿了一下,我也分为三类。
第一类工作:构建资产相关的工作。核心是:产出、复利、变现。
第二类工作:知识储备工作,一切非构建资产相关的工作。
第三类是休息。
有了分类方法,
1)将每日的记录先按照这两类工作,分类到周报告的,第一类工作和第二类工作板块;
2)将同属性的任务放到一起。
比如,第二类工作是一级标题;
书籍阅读是二级标题;
阅读书籍《奇特的一生》就属于三级标题了;
3、然后再借助AI进行时长统计。
这个没啥好说的,
1)每日记录可以让AI算出,第一类工作的总时长,第二类工作的总时长;
2)周报上第一类工作、第二类工作以及同属性任务的时长总计。
有了这个统计基础,再进行阶段性的比较和优化。
我认为这才是最正确的时间记录思路。
4、一些经验之谈。
我本身就是使用Atracker进行的时间记录,在柳比歇夫这个方法论的加持下,我可以进一步迭代我的工具使用方法了。
同时我会使用另一款时间管理工具——滴答清单。
我觉得做第一类工作的具体任务的时候,可以使用滴答清单的专注功能,去记录净时间。
其实我前几年的时候就有过类似的思路,去有意识的统计自己每天的有效专注时长,只是那时候的思考不够系统。现在总算有了整体框架了。

Mermaid流程图代码
graph TD 第一阶段:每日记录(流水账) subgraph Daily_Routine ["第一步:每日记录 (Linear Flow)"] direction TB Action["发生具体事件<br>无序/多维度"] -->|软件/工具记录| Record["原始记录"] class Record input Record -->|包含要素| Elements["事件名称 + 净时长 + 起止时间"] end 分类逻辑 Filter -- "具备复利/可交易/是产品<br>(资产类)" --> Class1["第一类工作"] class Class1 asset Filter -- "知识储备/技能/服务于资产<br>(非直接资产)" --> Class2["第二类工作"] class Class2 support Filter -- "纯放松/无意义" --> Class3["第三类工作"] class Class3 rest end 第一类处理流 Class1 -->|写入| Report1["周报板块: 第一类工作"] Report1 -->|同类项合并/打标签| Merge1["聚合分析"] class Merge1 process Merge1 -->|例| Ex1["文章A + 文章B -> 写作项目总时长"] 第三类处理流 Class3 -->|写入| Report3["周报板块: 休息"] end 连接关系 Daily_Routine --> Nightly_Review Nightly_Review --> Weekly_Aggregation Weekly_Aggregation --> Outcome