关联主题::
同级:: 2025-12-17_星期三
下一级::
一、原文
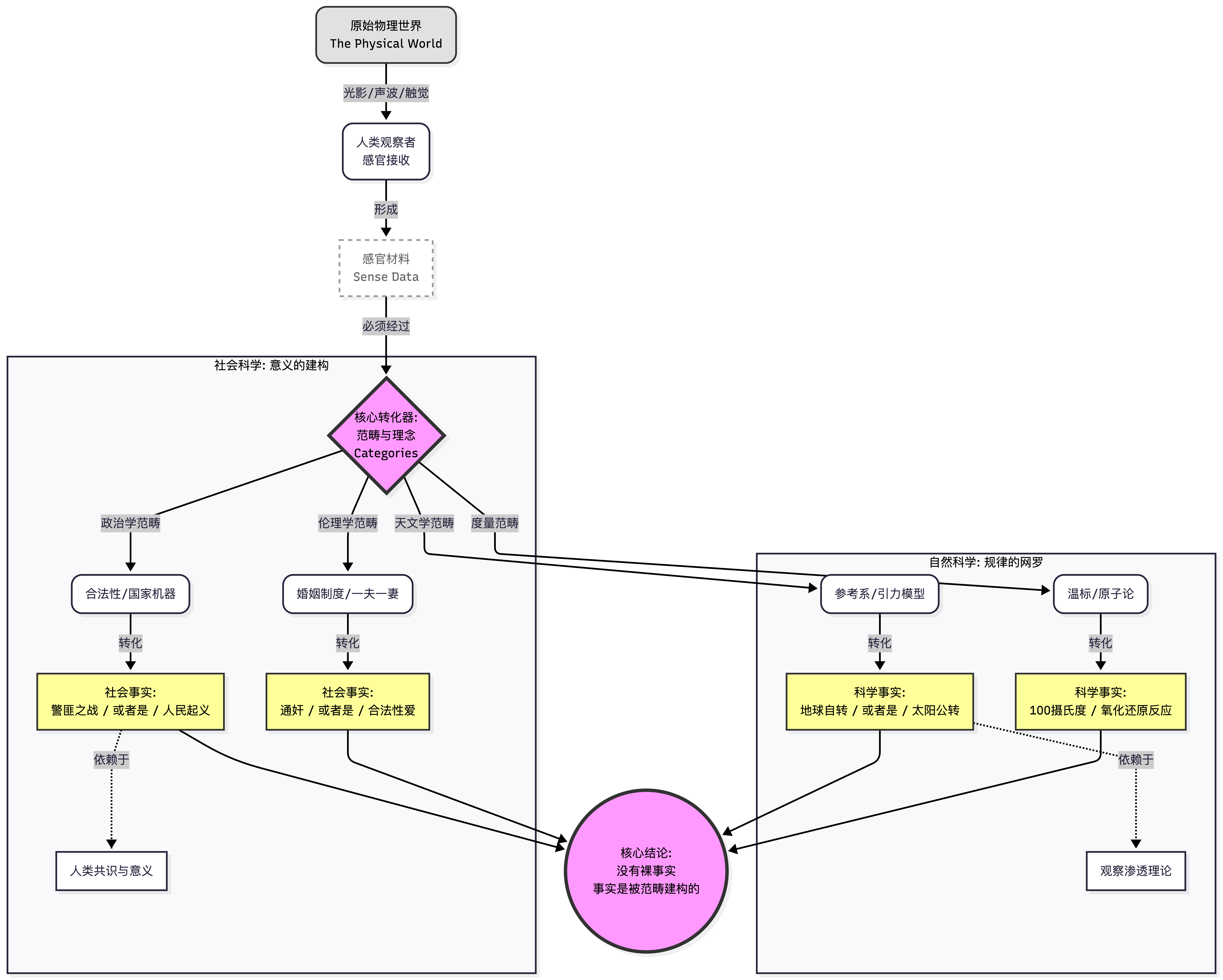
00:00:00 由此出发,我们要探讨一个核心问题:那个“事实”究竟是怎么来的?社会事实是如何成立的?
一场关于“哲学无用论”的酒后争论
00:00:17 我曾经有一个邻居。当时我住在复旦大学第四教学楼旁边的第十宿舍,也就是教师宿舍。那个宿舍里有一位邻居,是社会学系的教授。
00:00:29 因为我们有共同的爱好——喝黄酒,时间长了便成了好朋友。有一次,他在我这里喝黄酒,几杯下肚之后,他有点嗨了,忍不住打开了话匣子。
00:00:44 他对我说:“我看你们搞哲学的人,研究当代社会现实问题,我也写写文章。我偶尔看了几篇,发现都是什么‘高头讲章’,空谈玄理,于事无补。说实话,我已经瞧不起哲学了。”
00:01:08 我回应道:“好,你觉得哲学就是讲空话。那么,你们社会学怎么样?”
00:01:15 他自信地说:“我们社会学是一门实证的科学。我们讨论社会现实问题,是从事实出发,给出切实可行的方案。”
00:01:30 听到这里,我不免要问他一个问题:“我说你们社会学研究的对象是社会事实,好,那我问你:你如何获得社会事实?”
00:01:46 他回答:“我观察到的。”
思想实验:南京西路的“警匪之战”
00:01:50 听到这个回答,我笑了。我这个笑有点诡异,他便问:“你笑什么?”
00:01:56 我说:“你可能观察到社会是什么吗?打个比方,某年某月某日,在上海南京西路,有两拨人在打架。”
00:02:14 “假设一个新闻记者路过,遇到了这起‘群体突发性事件’。他是记者,要报道这件事,他该怎么报道?”
00:02:27 “无非有这几种报道方式:
第一种,某年某月某日某时,在上海南京西路发生了‘警匪之战’;
第二种,某年某月某日某时某地,发生了‘黑社会内讧’;
第三种,某年某月某日某时某地,发生了‘人民起义’。”
00:02:58 “究竟是警匪之战、黑社会内讧,还是人民起义?这三种可能的报道,都不是他‘看’到的。”
00:03:15 “照他肉眼所见的,该怎么报道呢?——‘某年某月某日某时某地,两群高级灵长类动物在做肉体搏斗’。这才是他真正看到的。”
00:03:31 “你可以观察到一个物理世界,但是你要报道一个‘社会事件’,还需要一样东西,而这个东西不是你看到的。”
00:03:45 他问:“是什么东西啊?”
我说:“范畴(Categories)与理念。”
00:03:53 “比方说,你把它报道为‘警匪之战’,你心中首先要有什么?要有政治学的范畴。这里涉及两个范畴:一个叫‘私人非法暴力’,一个叫‘公共合法暴力’。”
00:04:12 “什么叫‘匪’?匪和警实施的都是暴力,但按照政治学的定义,私人非法暴力那叫‘匪’;公共合法暴力,那叫警察局、叫国家机器。这里有一个国家的理念在起作用。请问,这是你‘看’到的吗?”
00:04:36 “当他报道‘警匪之战’这一条社会事实的时候,我们马上就可以知道,这个社会事实是被范畴建构起来的。”
范畴建构事实:从物理行为到社会意义
00:05:23 从一个物理事实转变为一个社会事实,这当中有什么东西?是范畴。
00:05:48 再举个例子。假如某人看到一男一女在性爱,他观察到了。但他跟别人说:“他们正在通奸。”
00:06:00 请问,“通奸”是他看到的吗?是看不到的。通奸是用范畴把它建构起来的,那个范畴叫“一夫一妻制”的婚姻伦理。
00:06:17 倘若我们心中没有一夫一妻制的婚姻伦理这个范畴,天下何曾有过“通奸”这件事?
00:06:30 我正在说什么?我正在说:事实不是直接给予我们的,并不是我们要眼睛一睁开就获得事实了。事实是被范畴建构的。
哲学的“无用之用”
00:06:56 所以,我跟那位社会学教授讲:“你们有实证主义的精神,强调的是从事实出发。而我们哲学呢,恰好要研究你那个出发点——‘社会事实’是怎么出来的。”
00:07:19 “有了我们的研究,才有你们后面要说的话。”
00:07:24 此时,他的眼睛瞪得真的很大,看着我。从此之后,我发现他对我们肃然起敬。
二、笔记
1、 如何获得社会事实?
如何获得社会事实?
某年某月某日,在上海南京西路,有两拨人在打架。
“假设一个新闻记者路过,遇到了这起‘群体突发性事件’。他是记者,要报道这件事,他该怎么报道?”“无非有这几种报道方式:
1)某年某月某日某时,在上海南京西路发生了‘警匪之战’;
2)某年某月某日某时某地,发生了‘黑社会内讧’;
3)某年某月某日某时某地,发生了‘人民起义’。”“究竟是警匪之战、黑社会内讧,还是人民起义?这三种可能的报道,都不是他‘看’到的。”
“照他肉眼所见的,该怎么报道呢?——
‘某年某月某日某时某地,两群高级灵长类动物在做肉体搏斗’。这才是他真正看到的。”“你可以观察到一个物理世界,但是你要报道一个‘社会事件’,还需要一样东西,而这个东西不是你看到的。”
范畴(Categories)与理念。“比方说,你把它报道为‘警匪之战’,你心中首先要有什么?要有政治学的范畴。
这里涉及两个范畴:一个叫‘私人非法暴力’,一个叫‘公共合法暴力’。”“什么叫‘匪’? 匪和警实施的都是暴力,但按照政治学的定义,私人非法暴力那叫‘匪’;
公共合法暴力,那叫警察局、叫国家机器。
这里有一个国家的理念在起作用。“当他报道‘警匪之战’这一条社会事实的时候,我们马上就可以知道,这个社会事实是被范畴建构起来的。”
cm:
- 社会事实,不等于物理事实,社会事实是被「范畴」构建起来的;
- 警和匪的概念背后是政治学范畴;
2、从物理事实转变为社会事实,需要通过「范畴」构建。
通奸的例子
假如某人看到一男一女在性爱,他观察到了。但他跟别人说:“他们正在通奸。”
“通奸”是他看到的吗?是看不到的。通奸是用范畴把它建构起来的,那个范畴叫“一夫一妻制”的婚姻伦理。
倘若我们心中没有一夫一妻制的婚姻伦理这个范畴,天下何曾有过“通奸”这件事?
3、事实不是直接给予我们的,并不是我们眼睛一睁开就获得事实了。事实是被「范畴」构建的。
4、社会科学的实证主义,强调从事实出发。可哲学恰恰研究的是,“社会事实”是怎么出来的。
5、由此有引申出我昨天的两个问题:
1)真正的事实是什么?
2)如果社会科学是一套逻辑框架,这里面的事实都是有范畴的,那我们到底该用什么来正确理解这个世界呢?
马克思是如何理解这个世界的?
马克思的答案是用「历史唯物主义」从更本质的角度,理解这个世界。
graph TD
--- 主流程定义 ---
Start(原始物理世界<br/>The Physical World) -->|光影/声波/触觉| Eye(人类观察者<br/>感官接收)
Eye -->|形成| SenseData[感官材料<br/>Sense Data]
SenseData -->|必须经过| Filter{核心转化器:<br/>范畴与理念<br/>Categories}
--- 自然科学分支 ---
subgraph Science [自然科学: 规律的网罗]
direction TB
Filter -- 天文学范畴 --> S1(参考系/引力模型)
Filter -- 度量范畴 --> S2(温标/原子论)
S1 -->|转化| SciFact1[科学事实:<br/>地球自转 / 或者是 / 太阳公转]
S2 -->|转化| SciFact2[科学事实:<br/>100摄氏度 / 氧化还原反应]
SciFact1 -.->|依赖于| Theory[观察渗透理论]
end
--- 统一应用样式 (修复点) ---
%% 将样式应用移到最后,避免解析错误
class Start raw;
class SenseData context;
class Filter,Conclusion process;
class Fact1,Fact2,SciFact1,SciFact2 result;
