关联主题::
同级:: 2025-12-16_星期二
下一级::
一、原文:
根据您的要求,我对提供的音频原始文稿进行了无损清洗与结构化排版。
00:00
马克思与《资本论》的本质定位
我们从马克思发动哲学革命这件事情开始说。正是由于发动了哲学革命,马克思才可能提出《资本论》的学说。
我们开宗明义地说明:《资本论》学说不是经济学理论,马克思也不是个经济学家。《资本论》的副标题绝对不能忘,那个副标题就是——政治经济学批判。
马克思和社会科学家们的根本区别在哪里?
社会科学包含了经济学、政治学、社会学、法学等等。所有的社会科学,第一,认为自己是实证的科学,也就是从经验的事实出发;第二,所有的社会科学都认为,他们成功地把社会现实放到一个逻辑体系中去讨论了。
01:28
社会科学的“实证”与“逻辑”陷阱
所谓逻辑的体系,就是由一系列范畴及其相互关系构成的一个逻辑框架、逻辑系统。然后,把社会现实生活放入到这样一个逻辑系统当中去。
如果社会现实生活出了毛病、出了问题,就被认为是背离了这个逻辑系统的理性法则。所以,社会科学所要做的事情就是“纠正”——把社会生活对理性逻辑系统的偏离,给它纠正回来。
社会科学家们都有这样一个自信:第一是实证的,是从事实出发的;第二是把事实放到逻辑框架中去的。政治学这么做,法学这么做,经济学这么做,社会学也这么做。
02:40
隐喻案例:经济学家丈夫与法学家妻子的争论
我不知道在这里是否做过这个比喻,如果做过就当是替大家复习。
假定有一对夫妻,丈夫是经济学家,妻子是法学家。他们结婚了,婚后难免会面对共同的家庭事务。那么难免会有意见分歧,有了意见分歧就在讨论:这件事情该不该做?以及该怎么做?
经济学家丈夫先发言:“我们现在要解决一个前提性的问题。什么是前提性的问题呢?我们现在讨论投入与产出、成本与效益。”看来他真的是个经济学家,他说:“我们解决了这个问题,才能回答该不该做以及该怎么做。”
法学家妻子马上反对:“你所说的前提性问题还不算前提性问题。比你说的问题更‘前提’的问题是——要解决一个权利和义务的关系。如果权利义务的问题不解决,请问你:谁投入?产出归谁?成本谁花?效益该怎么分配?这不就是权利和义务的问题吗?”
两个人就这样争论了,争论了两个多小时,偏偏就没有碰触过、没有触摸到那个受家庭事务本身。
04:55
被“范畴”囚禁的现代社会生活
我举这样一个例子想说明什么呢?想来说明当代人就是这么生活在社会中的。
社会生活很快地就被置入“范畴”中去讨论。经济学家的特点是,把一切社会生活都要用经济范畴的逻辑关系来讨论;法学家的特点是,把人与人之间的相互交往首先放到法的范畴中讨论;那么政治学家一定会有政治范畴。
于是我们不得不问一个问题:他们从事实出发时的……
二、笔记
1、马克思和社会科学家们的根本区别在哪里?
社会科学包含了经济学、政治学、社会学、法学等等。
所有的社会科学,
1)认为自己是实证的科学,也就是从经验的事实出发;
2)所有的社会科学都认为,他们成功地把社会现实放到一个逻辑体系中去讨论了。
经济学家的特点是,把一切社会生活都要用经济范畴的逻辑关系来讨论;
法学家的特点是,把人与人之间的相互交往首先放到法的范畴中讨论;那么政治学家一定会有政治范畴。
2、所谓逻辑的体系,就是由一系列范畴及其相互关系构成的一个逻辑框架、逻辑系统。 概念卡
如果社会现实生活出了毛病、出了问题,就被认为是背离了这个逻辑系统的理性法则。
所以,社会科学所要做的事情就是“纠正”——把社会生活对理性逻辑系统的偏离,给它纠正回来。
社会科学家们都有这样一个自信:第一是实证的,是从事实出发的;
第二是把事实放到逻辑框架中去的。政治学这么做,法学这么做,经济学这么做,社会学也这么做。
3、经济学家丈夫与法学家妻子的争论
经典案例故事
假定有一对夫妻,丈夫是经济学家,妻子是法学家。他们结婚了,婚后难免会面对共同的家庭事务。
那么难免会有意见分歧,有了意见分歧就在讨论:这件事情该不该做?以及该怎么做?经济学家丈夫先发言:“我们现在要解决一个前提性的问题。什么是前提性的问题呢?我们现在讨论投入与产出、成本与效益。”
看来他真的是个经济学家,他说:“我们解决了这个问题,才能回答该不该做以及该怎么做。”法学家妻子马上反对:“你所说的前提性问题还不算前提性问题。比你说的问题更‘前提’的问题是——要解决一个权利和义务的关系。如果权利义务的问题不解决,请问你:谁投入?产出归谁?成本谁花?效益该怎么分配?这不就是权利和义务的问题吗?”
两个人就这样争论了,争论了两个多小时,偏偏就没有碰触过、没有触摸到那个受家庭事务本身。
三、AI分析
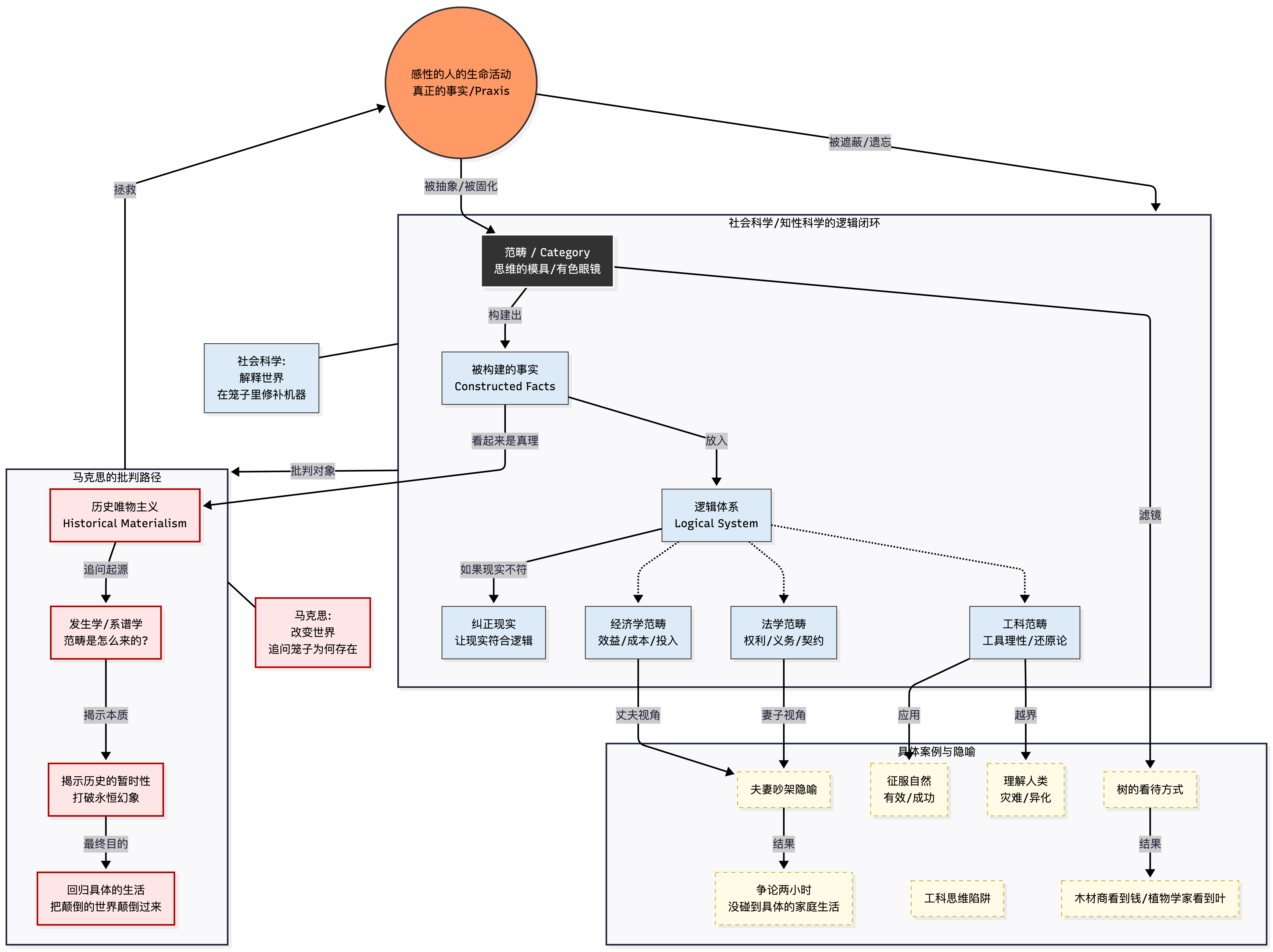
1、常规社会科学是在“解释世界”,而马克思是在“批判解释世界的逻辑前提”。
- 关于“实证的科学”(Empirical Science)的陷阱
- 社会科学的做法: 它们认为“眼见为实”。比如经济学家看到“价格波动”,法学家看到“合同违约”,社会学家看到“阶级流动”。他们把这些当作既定的事实(Given Facts),以此为出发点去研究规律。
- 王德峰/马克思的批判: 马克思认为,“事实”本身是被建构的。
- 比如“商品有价格”这并非天经地义的自然事实(空气就没有价格),这是特定历史阶段(资本主义)的产物。
- 社会科学错在把**“历史的暂时的现象”当成了“永恒的自然事实”**。
- 比喻: 社会科学家像是在研究“如何把铁链擦得更亮”,而马克思问的是“为什么人身上会有铁链”。
- 关于“逻辑体系”(Logical System)的暴政
- 社会科学的做法: 它们先建立一套完美的逻辑(如供需曲线、法理逻辑),然后把现实生活往里面套。
- 如果现实符合逻辑,就说“理性”。
- 如果现实不符合逻辑(比如经济危机、工人暴动),就说是现实“出了毛病”,要修正现实回归逻辑。
- 王德峰/马克思的批判: 逻辑是现实的产物,而不是现实的主宰。
- 不是现实背离了逻辑,而是这套逻辑本身出了问题,掩盖了真实的社会矛盾。
- 社会科学是用**“抽象的范畴”(如效率、法治、科层制)去肢解鲜活的、充满矛盾的“感性的人的活动”**。
- 社会科学的做法: 它们先建立一套完美的逻辑(如供需曲线、法理逻辑),然后把现实生活往里面套。
- 马克思不是要建立另一门“更好的经济学”或“更好的社会学”,马克思是要对所有的“经济学、社会学”进行釜底抽薪式的批判。
2、什么是范畴?
3、我有个疑问,是不是可以这样理解,社会科学是有一套逻辑框架去解释这个世界的。但是马克思发现,这个事实框架是被构建出来的,也就是说这个“事实”并非真的事实本身。
那我还产生了两个困惑:
1)真正的事实是什么?
2)如果社会科学是一套逻辑框架,这里面的事实都是有范畴的,那我们到底该用什么来正确理解这个世界呢?
四、产出提示词:
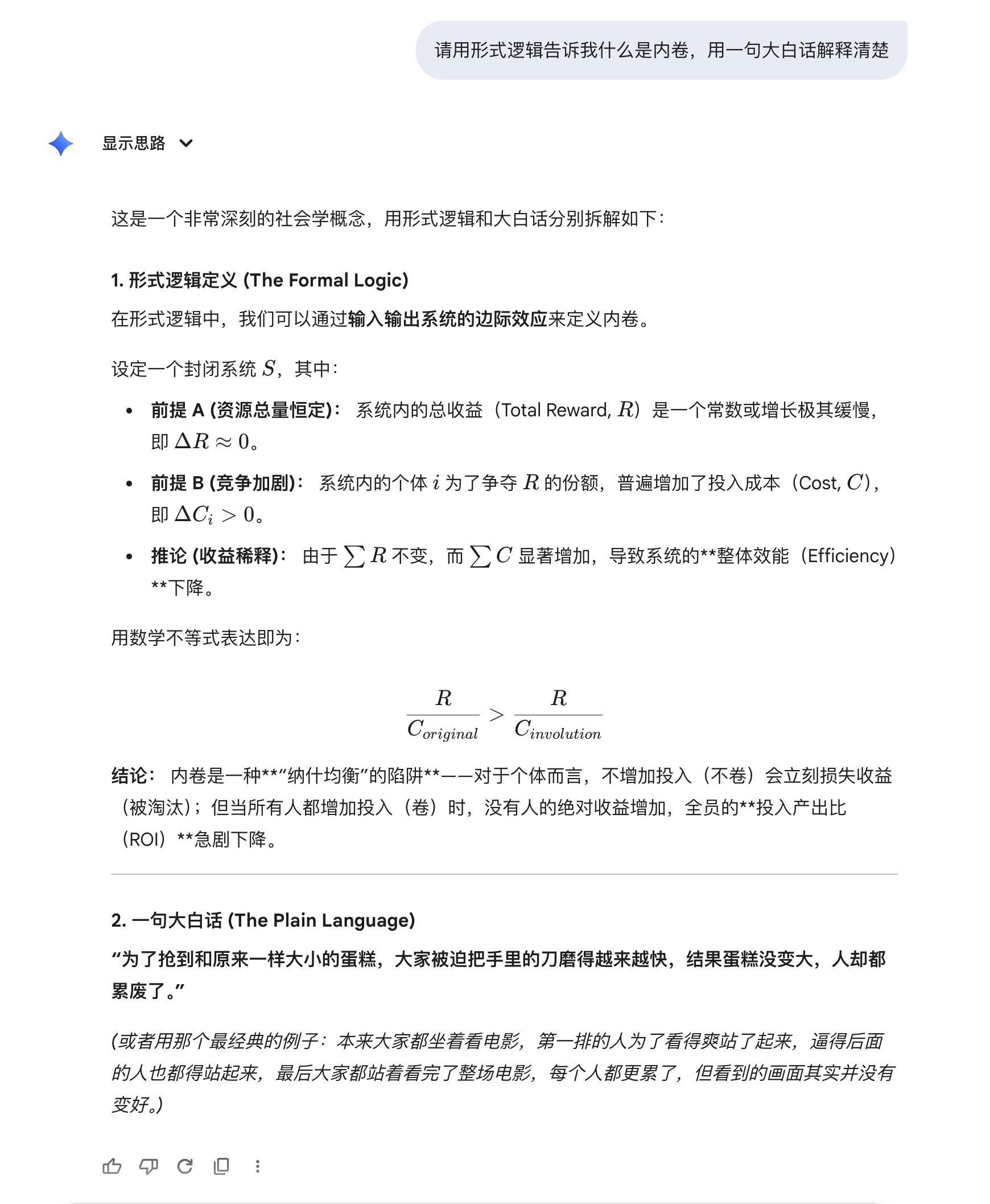
1、既然工科逻辑背后的范畴由三大支柱构成:工具理性、形式逻辑、还原论。

而形式逻辑又特别注重清晰!
提示词:
请用形式逻辑告诉我什么是资本,用一句大白话解释清楚


2、以后我们在思考某一个命题的时候,我们是否可以问AI这样一句话。
这个命题/观点,背后的事实范畴是什么?

graph TD
--- 中层:三大支柱(方法论) ---
subgraph Pillars [<b>三大支柱:怎么修机器?</b>]
direction TB
P1(<b>第一步:拆解</b><br/>背后的哲学:还原论)
P2(<b>第二步:去噪</b><br/>背后的哲学:形式逻辑)
P3(<b>第三步:算账</b><br/>背后的哲学:工具理性)
end
--- 结果与反思 ---
Result((<b>最终结果</b><br/>问题解决 / 机器修复))
--- 连线逻辑 ---
Core --> Pillars
P1 --> Action1
P2 --> Action2
P3 --> Action3
Action1 --> P2
Action2 --> P3
Action3 --> Result
--- 样式美化 ---
style Core fill:#2c3e50,stroke:#333,stroke-width:4px,color:#fff
style Result fill:#27ae60,stroke:#333,stroke-width:4px,color:#fff
style Philosophy fill:#e67e22,stroke:#d35400,stroke-width:2px,color:#fff,stroke-dasharray: 5 5
style Warning fill:#f1c40f,stroke:#f39c12,stroke-width:2px,color:#000,stroke-dasharray: 5 5
style P1 fill:#ecf0f1,stroke:#bdc3c7
style P2 fill:#ecf0f1,stroke:#bdc3c7
style P3 fill:#ecf0f1,stroke:#bdc3c7

graph TD
--- 核心起点:世界的本原 ---
Origin((感性的人的生命活动<br>真正的事实/Praxis)):::real
细分领域
LogicSys -.-> Econ[经济学范畴<br>效益/成本/投入]:::science
LogicSys -.-> Law[法学范畴<br>权利/义务/契约]:::science
LogicSys -.-> Eng[工科范畴<br>工具理性/还原论]:::science
end
--- 关键冲突与案例连接 ---
ConstFact -- 看起来是真理 --> M_Step1
SocialScience -- 批判对象 --> MarxCritique
--- 最后的对比总结 ---
Summary1[社会科学:<br>解释世界<br>在笼子里修补机器]:::science
Summary2[马克思:<br>改变世界<br>追问笼子为何存在]:::marx
SocialScience --- Summary1
MarxCritique --- Summary2
%% 链接关系
MarxCritique -- 拯救 --> Origin
